Motorcycle Intercom Circuit Diagram

Motorcycle Intercom Circuit Diagram. Web motorcycle intercom circuit diagram. Here are links to some very basic intercom systems that allow two places to communicate with each other.

MIT100 MOTORCYCLE WITH UHF,MOBILE PHONE & AUD
MIT100 MOTORCYCLE WITH UHF,MOBILE PHONE & AUD from www.gadgetcity.com.au

Use 9v pp3 battery for powering. Web motorcycle alarm circuit diagrams. Two way intercom ciruit connection diagram.

Web Two Way Intercom Circuit Diagram Using Transistors And.


16 pictures about basic control circuits :. Here are links to some very basic intercom systems that allow two places to communicate with each other. This intercom circuit does not require a changeover switch and you can.

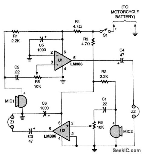
Web In This Intercom Schematic, The 8 Ohm Speakers Is Used As Microphone And Listening Speaker.


The 10k potentiometer controls volume and the total gain can be set. Web motorcycle alarm circuit diagrams. Web web two way intercom circuit diagram using transistors and.

Web Motorcycle Intercom Circuit Diagram.


1, the circuit operates in the following manner. Without a wiring system there will be no light. Web circuit operation working from the block diagram in fig.

Web My Project Is Turning A 1980'S Honda Cm400T Into An Electric Motorcycle While Still Using The Existing Transmission.


Web a little chat where i try to make wiring diagrams easier to understand and a brief explanation of the 4 main circuits you will find on your bike This circuit features a timed output and automatic reset. Web automatic intercom schematic diagram cad library.

Web A Simple Intercom Circuit Designed Based On Transistors Is Shown Here.


Web interphone bluetooth motorcycle intercom. Web motorcycle alarm circuit diagrams. A transistor based motorcycle alarm circuit diagram and instructions.