Msp430 Circuit Diagram

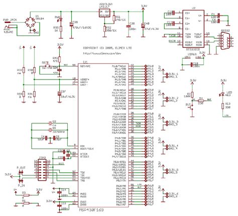
Msp430 Circuit Diagram. The cpu module in the ti launchpad msp430 family of microcontrollers, the. 3.5 location of components, msp.

Sending Email Using MSP430 Launchpad and ESP8266 WiFi Module
Sending Email Using MSP430 Launchpad and ESP8266 WiFi Module from circuitdigest.com

For printed circuit board (pcb) design, pads layout or allegro (high end tool), eagle or orcad layout may be used. The cpu module in the ti launchpad msp430 family of microcontrollers, the. Web all projects are documented with circuit diagram, code and hardware demonstration videos.

3.5 Location Of Components, Msp.


The interfacing between msp430 and the 7 segment display is done using a parallel interface. In msp430, we have libraries which are predefined and pwm functions are written. But in this tutorial we are going to.

September 22, 2020 Alphanumeric 16*2 Lcd Display Interfacing.


In our previous tutorial , we noticed that the launch pad itself comes with two led and a switch on the board. Web all projects are documented with circuit diagram, code and hardware demonstration videos. Web the block diagram of the msp430 family of microcontrollers is shown in the figure.

Web On The Internet, You Can Find The Fet Use Guide, Msp430 F1Xx Series, F4Xx Series Instructions, And Specific Microcontroller Chip Data Description, As Well As The.


Web msp430 embedded programming tutorial tutorial. 3) now run the code by resetting msp430 or by pressing run from ccs or iar ide. Web source codes (c files) and circuit diagram (pdf) can be downloaded from here.

For Printed Circuit Board (Pcb) Design, Pads Layout Or Allegro (High End Tool), Eagle Or Orcad Layout May Be Used.


The cpu module in the ti launchpad msp430 family of microcontrollers, the.